招生简章
2024-11-27 14:25:34
125
一、院校介绍
广东外语外贸大学,位于广东省广州市,简称“广外”,是一所具有鲜明国际化特色的广东省属重点大学,入选国家“2011计划” 、国家建设高水平大学公派研究生项目、国家大学生文化素质教育基地、教育部来华留学示范基地、广东省“211工程”、广东省高水平大学重点建设高校 [1] 、亚洲大学生集体行动交流计划(“亚洲校园”计划),是联合国高端翻译人才培养大学外延计划的中国合作院校、国际大学翻译学院联合会(CIUTI)和国际译联(FIT)联席会员、世界翻译教育联盟(WITTA)的首创单位,是华南地区国际化人才培养和外国语言文学、全球经济治理、中华文化国际传播的重要基地

二、项目简介
为方便国内学生报读韩国名校,多所韩国名校共同在广东外语外贸大学 (以下简称“广外”) 设立预科基地,推出”韩国名校本科直升项目”
项目学生在广外国际学院先学习1年的预科课程并同时办理留学签证,语言达到要求即可直升韩国大学4年制本科。本科毕业后可优先报读本校硕士,归国后文凭可获中国教育部权威学历学位认证,并以国际视野参与就业或继续深造。直升的韩国名校媲美于国内985和211大学层次,包括延世大学 (QS世界排名73)、汉阳大学 (QS世界排名157) 、庆熙大学 (QS世界排名270)、梨花女子大学(QS世界排名346) 、中央大学 (QS世界排名392) 、世宗大学 (QS世界排名551) 、檀国大学 (QS世界排名751) 等
三、项目优势
中国教育部认证大学,学历教育部认可
2023QS世界大学排名第73位,全韩排名前3
泰晤士世界大学排名中商业、创新、基础设施、专利等世界名列前茅。无需提交高考成绩,面试择优录取
与中国清华大学、北京大学、香港大学等为姊妹大学
四、项目介绍
韩国延世大学1+4本科直升项目
延世大学简介
成立于1885年,是一所世界顶尖的研究型综合性大学,2023QS世界大学排名中名列全球第73位(相当于国内中国科技大学)全韩排名前3,泰晤士世界大学排名中延世大学的商业、创新、基础设施均为世界名列前茅。延世大学在国际上口碑与声望极高,是韩国第一所进行留学生交换的学校,已与包括清华大学、北京大学、香港大学、加州大学伯克利分校等世界上400多所大学签订了留学生交换协议。
延世大学有新村、未来和国际三个校区,在校生约40,000余人,是韩国最古老、最著名的大学之,与首尔大学和高丽大学并称为韩国大学的-片天,位列韩国SKY顶尖大学中第2位,在韩国入学竞争极为激烈 ,韩国高考成绩排名在前百分之一的学生才能考进的大学。
本科招生计划
广外1年+延世大学4年本科
发放本科预录通知书(报名一中文面试一合格者获得本科预录取通知书)@广外学习一年预科课程 (2023年9月起在广外学习一年韩语)3延世大学本科学习四年 (语言合格后,2024年9月入读延世大学本科)Q本科毕业,回国学历认证 (中韩就业or优先报读本校硕士or 欧美大学继续深造)
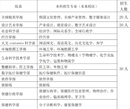
韩国汉阳大学1+4本科直升项目
汉阳大学简介
汉阳大学,有首尔和安山两大校区,该校创建于 1939 年,迄今已有近 80 年的悠久历史,是著名的韩国综合大学之一。现校友人数有30万余名,来自70个国家7000多名留学生,国际化程度排名韩国前列,学校提供入学到就业的一站式服务。学校师资完善、设备先进,教育水平高,在韩国各大学中的综合实力始终名列前茅,其理工科.商科、以及设计和戏剧等艺术类专业比较突出,处于韩国领先地位,LG、韩国生产技术研究院、京畿道技术园区等众多高新企业入驻大学校园,与大学进行长期稳定的企业协作,学生在上学期间即可与大学校区内的高新企业进行无缝对接,无论是实习还是就业,十分便利。该校为韩国设计行业和时尚产业等输送了大批优秀人才,受到社会各界人士的高度评价。
招生计划与入读流程
艺术类专业招生计划
入读流程
广外1年+汉阳大学4年本科
发放预科录取通知书 (报名一中文面试一合格者获得预科录取通知书)2广外学习一年预科课程 (2023年9月起在广外学习一年韩语)
发放本科录取通知书(大学申请一合格者发放汉阳大学本科录取通知书,同时办理留学签证)0汉阳大学本科学习四年 (语言合格后,2024年9月入读汉阳大学本科)5本科毕业,回国学历认证 (中韩就业or优先报读本校硕士or 欧美大学继续深造)注:预科基地可根据学生意愿亦可同时申请其他韩国院校以做保底(院校包括: 延世大学、庆熙大学、梨花女子大学、檀国大学、东西大学、嘉泉大学、世宗大学等)。
韩国檀国大学1+4本科直录项目
项目优势
中国教育部认证大学,学历教育部认可
2023QS世界大学排名第751位,全韩排名前30。
艺术类专业非常突出,专业综合排名全韩前3无需提交高考成绩,面试择优录取
影视&表演专业全韩领先,我国著名导演张艺谋为该校客座教授艺术类院校地位相当于中国传媒大学、中央戏剧学院
檀国大学简介
檀国大学成立于 1947 年,经过半个多世纪的发展与壮大,檀国大学拥有 2 个校区(京畿道竹田校区,忠清南道天安校区),设有 22 个学院、87 个专业,是学生人数最多的韩国大学之一。我国著名导演张艺谋被聘为该校客座教授
檀国大学是韩国私立名校,特别是艺术类专业综合排名全韩前3,流行音乐专业排名韩国第 1位,韩国众多音乐人来自该校。檀国大学音乐系冒在挖掘和提升每个学生的音乐才能,培养兼具知识和技能的专业音乐人才,定期举办校内演奏会,以提升学生对音乐的驾驭能力。该校的舞蹈专业实力也很强劲,韩国现代舞蹈协会的会长担任檀国大学舞蹈专业主任教授,其学生多次代表韩国大学在世界舞台展现风采。
艺术类专业招生计划
文理类专业招生计划
入读流程
广外1年+檀国大学4年本科
发放本科预录通知书 (报名一中文面试一合格者获得本科预录取通知书)
广外学习一年预科课程 (2023年9月起在广外学习一年韩语)
檀国大学本科学习四年 (语言合格后,2024年9月入读檀国大学本科)
本科毕业,回国学历认证 (中韩就业or优先报读本校硕士or 欧美大学继续深造)
五、招生对象
1.高三在读生或高中毕业生
2.本人及父母均为非韩国国籍的外国学生
3.报名艺术类专业者需要有一定的艺术基础
评估内容
1.中文面试: 现场或网络,面试时间可预约
2.材料审核: 本人及父母身份证和户口本扫描件、高中平时成绩单、入学申请表
3.才艺评估: 报艺术类专业者需提供作品
4.报名费用: 本科预录取报考费300元,一旦报名成功,不予退还
项目课程设置及收费标准
为你推荐
广东外语外贸大学NCUK1+3录取保障机制是什么?
2023-11广东外语外贸大学NCUK1+3理工有哪些专业?
2023-11广东外语外贸大学香港对接院校有哪些?
2023-10广东外语外贸大学香港留学有哪些专业可以选择?
2023-10广东外语外贸大学香港留学项目亮点有哪些?
2023-10广东外语外贸大学NCUK报名要求有哪些?
2023-10广东外语外贸大学NCUK对接院校有哪些?
2023-10广东外语外贸大学NCUK项目学制怎么安排?
2023-10广东外语外贸大学NCUK课程优势有哪些?
2023-10广东外语外贸大学NCUK项目亮点有哪些?
2023-10广东外语外贸大学韩国留学报名要求有哪些?
2023-10广东外语外贸大学韩国留学对接院校有哪些?
2023-10广东外语外贸大学韩国留学项目优势有哪些?
2023-10广东外语外贸大学日本留学报名要求有哪些?
2023-10广东外语外贸大学日本留学对接哪些院校?
2023-10广东外语外贸大学日本留学项目优势有哪些?
2023-10广东外语外贸大学新加坡1+2对接院校有哪些?
2023-10广东外语外贸大学新加坡1+2项目优势有哪些?
2023-10广东外语外贸大学新加坡1+2招生条件有哪些?
2023-10广东外语外贸大学NCUK1+3留学费用需要多少?
2023-10全国优秀合作院校展示
扫码关注公众号
扫码联系老师